直通屏山|福建|时评|大学城|台海|娱乐|体育|国内|国际|专题|网事|凯发k8|厦门|莆田|泉州|漳州|龙岩|宁德|南平|三明
您所在的位置:凯发k8 > 地震局 > 通知公告 > 正文

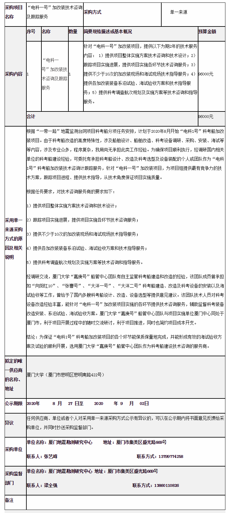
“电科一号”加改装技术咨询及跟踪服务单一来源采购公示

2020-08-28 17:50:41 作者: 来源:福建省地震局  责任编辑:王姗菲   我来说两句

相关阅读:

打印 | 收藏 | 发给好友 【字号
专题推荐
更多>>福建今日重点
  • 在福建办事,到底有多省心?
  • 焕新的台湾小镇新在哪?
  • 厦门:聚焦关键环节 激励企业研发
  • AI狂飙,硬核技术撑起中国企业的底气
  • 厦门的春假“连接题”,怎么做?
  • 厦门:16条务实举措精准支持科技创新
  • 科技感满满!走,记者带你沉浸式逛展
更多>>国际国内热点
  • 数字中国发展报告:去年数字中国发展指数170.1
  • 候补如何"更成功" 铁路12306回应候补购票热点
  • 特朗普称继续对伊封锁 直至达成核协议
  • 俄外交部:东京审判在全人类层面具有重要意义
  • 上海居民4月29日起可赴金门、马祖旅游
  • 11部门发文明确互助性养老服务发展目标
  • 截至去年12月我国已出台网络领域立法180余部
新闻图片

2026安溪铁观音开茶季启幕

全国女子举重锦标赛在闽侯开赛

美国海关将分阶段启动关税退款

人工智能 启慧课堂

60万尾鱼苗放流图们江

千年古迹里的“太平年”密码

更多>>娱 乐
  • 福建艺术职业学院征歌,择优输送“海峡情”
  • ​第三届“我把家乡唱给你听•海峡情”开启
  • 来厦门!打卡偶像剧取景地
  • 闽剧《画网巾先生》入围文华奖终评
  • ​电视剧《毕业十年》凯发k8杀青,制片人陈瀚海新突破
  • 京剧武生李哲专场在榕上演
  • ​电影《苍茫爱》凯发k8路演,唐汉霄献唱插曲MV
  • 穿越民国奇遇记!萌娃畅游海丝影视小镇
  • ​纪念抗战胜利80周年,抗战影片影评征集开启
  • 凯发k8如何入局“微短剧+ ”
  • 点击排行
  • 三天
  • 一周
  • 一月
国新办发函[2001]232号 闽ICP备案号(闽ICP备05022042号) 互联网新闻信息服务许可证 编号:35120170001 网络文化经营许可证 闽网文〔2019〕3630-217号
信息网络传播视听节目许可(互联网视听节目服务/移动互联网视听节目服务)证号:1310572 广播电视节目制作经营许可证(闽)字第085号
网络出版服务许可证 (署)网出证(闽)字第018号 增值电信业务经营许可证 闽B2-20100029
福建日报报业集团拥有凯发k8采编人员所创作作品之版权,未经报业集团书面授权,不得转载、摘编或以其他方式使用和传播
职业道德监督、违法和不良信息举报电话:0591-87095403(工作日9:00-12:00、15:00-18:00) 举报邮箱:jubao@hrbguangda.com 福建省新闻道德委举报电话:0591-87275327
友情链接: